Stel je voor dat je 's ochtends wakker wordt en de zonnestralen zien zachtjes hun weg naar binnen, zonder de zorgen van vochtige muren. Een dakkapel kan juist dat verschil maken! Het is niet alleen een manier om meer ruimte en licht te creëren, maar ook om vervelende problemen zoals condensatie en schimmelvorming aan te pakken. Hoe werkt dat precies? Lees verder!
Hoe een dakkapel condensatieproblemen oplost
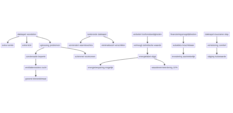
Condensatie ontstaat vaak door een gebrek aan ventilatie en isolatie. Door de toevoeging van een goed geïsoleerde dakkapel, uitgerust met hoogwaardige isolatiematerialen en HR++ glas, wordt warmteverlies sterk beperkt. Dit betekent minder temperatuurverschillen binnen het huis, wat condensvorming drastisch kan verminderen.
Bovendien zijn moderne dakkapellen vaak voorzien van ventilatieroosters. Hierdoor kan de lucht goed circuleren, wat helpt om vochtproblemen te voorkomen. Ben je benieuwd of een dakkapel op jouw dak geïnstalleerd kan worden? Ontdek het op de officiële website.
Schimmelvorming onder controle houden
Schimmel gedijt in vochtige en slecht geventileerde omstandigheden. Door een dakkapel te plaatsen verbetert het binnenklimaat aanzienlijk. Frisse luchtstromen via ventilatieroosters zorgen voor een droge leefomgeving waardoor schimmel minder kans krijgt.
Dankzij de verbeterde luchtkwaliteitsfaciliteiten die dakkapellen bieden, is de kans op schimmelproblemen minimaal. Ook de fijne details, zoals de afstand tot de buren in acht nemen, dragen bij aan het beheersen van structurele schade; je kunt meer leren over de vereisten hier.
Waarom een dakkapel een slimme investering is
Dakkapellen verhogen niet alleen de esthetische waarde van je woning, maar ook het energielabel! Door lagere energiekosten bespaar je op lange termijn flink en de verbeterde duurzaamheid kan de woningwaarde met wel 10% verhogen.
Verder zijn er tal van financieringsmogelijkheden beschikbaar. Denk aan subsidies en duurzame leningen die het aantrekkelijk maken om te investeren in een dakkapel.
Conclusie: Een krachtige stap richting duurzaamheid
Een dakkapel is niet alleen een esthetische upgrade voor je huis. Het biedt echte voordelen als het gaat om het bevorderen van een gezond binnenklimaat door condensatie en schimmelvorming tegen te gaan. Met hoogwaardige isolatie en slimme ventilatie oplossingen, is een dakkapel een sterke investering voor je huis, je comfort en de waarde van je pand. Neem een stap richting een duurzamer huis en ontdek hoe de juiste dakkapeloplossing voor jou voordelen kan bieden!
Veelgestelde Vragen
Waarom zijn dakkapellen zo duur?
De kosten van een dakkapel hangen samen met de materialen, de installatie en eventuele vergunningen. Lees meer hierover.
Hoe bepaal ik de juiste grootte voor een dakkapel?
Dit hangt af van je daktype en persoonlijke voorkeuren. Bekijk de richtlijnen voor verschillende afmetingen.
Hoeveel kost een vergunning voor een dakkapel?
De kosten van een vergunning kunnen variëren. Neem een kijkje op de officiële pagina voor meer gedetailleerde informatie.

