Waarom kiezen voor ventilatieroosters met warmteterugwinning?
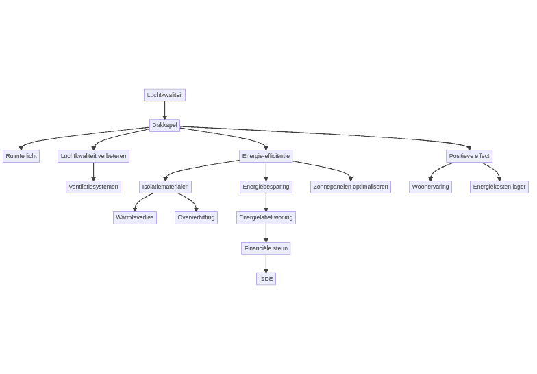
Als je een dakkapel overweegt, is het verstandig om na te denken over de mogelijkheden voor verduurzaming. Ventilatieroosters met warmteterugwinning in dakkapellen kunnen een groot verschil maken. Niet alleen zorgen ze voor frisse lucht, maar ze helpen ook bij het behouden van warmte in de woning. Dit zorgt ervoor dat je energierekening lager uitvalt en je huis aangenamer aanvoelt.
Hoe draagt een dakkapel bij aan energiezuinigheid?
Je hebt vast wel gehoord dat een dakkapel bijdraagt aan een hoger energielabel. Maar hoe werkt dat precies? Het heeft alles te maken met isolatie en ventilatie. Een goed geïsoleerde dakkapel houdt de warmte binnen tijdens de wintermaanden en houdt de warmte buiten in de zomer. Dankzij [HR++ of triple glas] wordt er minder warmte uitgewisseld, wat je direct merkt in je energierekening.
De rol van isolatiematerialen
Moderne dakkapellen worden vaak voorzien van hoogwaardige isolatiematerialen zoals [PIR of EPS](https://backup.beneluxdakkapellen.nl/faq/wat-is-een-polyester-dakkapel). Deze materialen beperken warmteverlies, waardoor je minder hoeft te stoken om je huis warm te houden. Dit is vooral handig voor oudere woningen die misschien niet optimaal zijn geïsoleerd.
Subsidies en financieringsmogelijkheden
Een dakkapel is een investering die zichzelf op de lange termijn kan terugbetalen. Via subsidies van de overheid kun je de kosten deels vergoeden. Dit maakt het financieel aantrekkelijker om de stap te nemen. Bovendien kan de energiezuinige toevoeging van een dakkapel de waarde van je woning verhogen
Comfort en gezond binnenklimaat
Goede ventilatie voorkomt vochtproblemen en zorgt voor een gezond binnenklimaat. Ventilatieroosters met warmteterugwinning in een dakkapel zorgen ervoor dat je huis goed geventileerd blijft zonder dat er veel warmte verloren gaat. Dit komt zowel het comfort als de energie-efficiëntie ten goede.
Overweeg de juiste vergunningen en regels
Voordat je begint met het plaatsen van een dakkapel, is het belangrijk om te weten welke vergunningen je nodig hebt. Niet elke dakkapel vereist een vergunning, vooral als deze zich aan de achterzijde van het huis bevindt. Zorg ervoor dat je goed geïnformeerd bent om vertragingen en problemen te voorkomen.
Conclusie
Een dakkapel met ventilatieroosters en warmteterugwinning is een geweldige investering voor wie zijn woning wil verduurzamen. Je profiteert niet alleen van extra ruimte en licht, maar ook van lagere energiekosten en een beter energielabel. Met beschikbare subsidies wordt de overstap naar een energiezuinig huis nog aantrekkelijker.
FAQ
Wat is het voordeel van warmteterugwinning in dakkapellen? Warmteterugwinning zorgt ervoor dat de warmte in je huis blijft bij ventilatie, waardoor je minder hoeft te stoken.
Zorgt een dakkapel echt voor een hoger energielabel? Ja, vooral door verbeterde isolatie en moderne materialen zoals HR++ glas.
Heb ik een vergunning nodig om een dakkapel met ventilatierooster te plaatsen? Meestal wel, maar dit hangt af van de locatie en het type dakkapel. Controleer altijd vooraf de regels en vergunningen.

