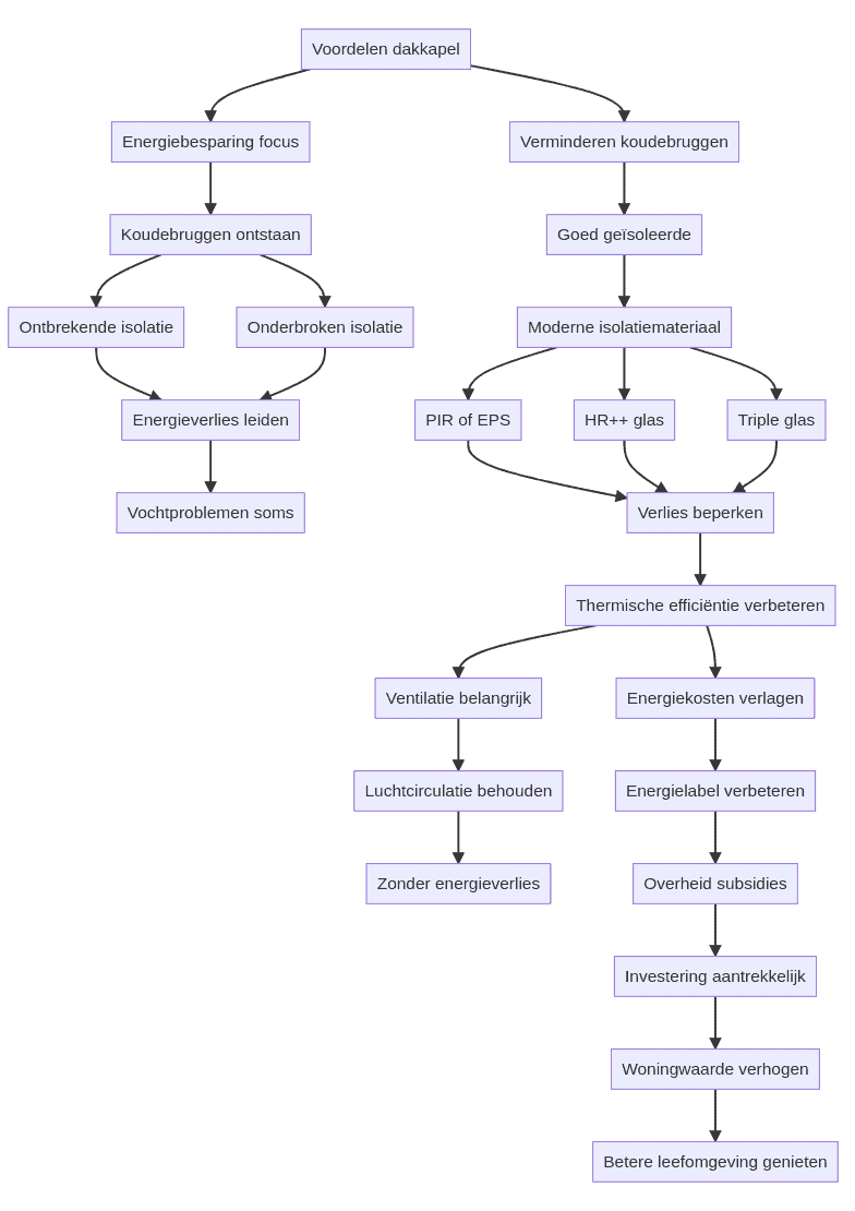
Wat zijn koudebruggen?
Koudebruggen ontstaan waar isolatie ontbreekt of onderbroken is, zoals bij verbindingen tussen muren en daken. Ze zorgen voor warmteverlies en kunnen zelfs vochtproblemen veroorzaken. Het installeren van een goed geïsoleerde dakkapel kan deze problemen verminderen en dragen bij aan de thermische efficiëntie van de woning.
Hoe draagt een Dakkapel bij aan een Betere Isolatie?
Modern Isolatiemateriaal
Dakkapellen die zijn uitgerust met moderne isolatiematerialen zoals PIR of EPS, bieden grotere thermische weerstand. Dit helpt om warmteverlies te beperken. Deze materialen houden de kou buiten in de winter en de hitte buiten in de zomer.
HR++ Glas of Triple Glas
Het gebruik van HR++ glas of triple glas in dakkapellen voorkomt warmteverlies via ramen en kan stookkosten met 20-30% verminderen. Dit kan op de lange termijn aanzienlijke besparingen opleveren.
Ventilatie en Luchtcirculatie
Naast isolatie speelt ventilatie een cruciale rol. Zorg voor een goede luchtcirculatie met ventilatieroosters of mechanische systemen. Dit houdt frisse lucht in de woning zonder warmteverlies.
Waarom Kiezen voor een Dakkapel?
Door een dakkapel te installeren, kun je het energielabel van je woning verbeteren. Volgens Milieu Centraal kan een goed geïsoleerde dakkapel je energiekosten aanzienlijk verlagen. En het mooie? De overheid biedt subsidies om de kosten te helpen dekken. Een slimme oplossing voor een duurzamer huis.
Naar een Duurzamere Toekomst
Dus waarom wachten? Investeer in een dakkapel en laat je verrassen door de veelzijdigheid aan voordelen. Het zorgt niet alleen voor een betere leefomgeving, maar kan ook de waarde van je huis verhogen. Want wie houdt er nou niet van een win-winsituatie?
Conclusie
Een dakkapel biedt meer dan alleen een mooi uitzicht. Het verbetert de energie-efficiëntie van je woning en helpt koudebruggen te verminderen. Naast de financiële voordelen zoals subsidies, kun je ook genieten van lagere energiekosten. Kies verstandig en zet een stap richting een groenere toekomst.
Veelgestelde Vragen
- Is een dakkapel aftrekbaar van de belasting?
Helaas, in de meeste gevallen niet. Maar er zijn wel subsidies die je kunnen helpen!
- Hoe beïnvloedt een dakkapel het energielabel?
Door verbeterde isolatie en ventilatie kan een dakkapel zorgen voor een beter energielabel.
- Moet ik een vergunning aanvragen voor een dakkapel?
Ja, meestal wel. Het is belangrijk om lokale regels te checken.

