Duurzaamheid Verhogen met Innovatieve Betonopties
Je dakkapel is niet alleen een functionele uitbreiding van je huis, maar kan ook een rol spelen in duurzame architectuur. Terwijl we onze voetafdruk verminderen, kan de keuze voor koolstofarme betonalternatieven een belangrijke bijdrage leveren aan de duurzaamheid van dakkapellen. Het is fascinerend hoe een eenvoudige keuze het verschil kan maken in ons streven naar een groenere toekomst.
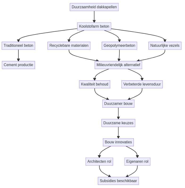
Waarom Traditioneel Beton Herdenken?
Traditioneel beton heeft altijd een belangrijke rol gespeeld in de bouwsector, maar is ook een van de grootste boosdoeners als het gaat om koolstofuitstoot. Dit komt voornamelijk door de productie van cement, een cruciaal bestanddeel van beton. Door te kiezen voor alternatieven zoals beton met een lage cementinhoud, kunnen we de CO2-uitstoot aanzienlijk beperken. Bouwbedrijven kunnen meer te weten komen over ecovriendelijke opties zonder in te boeten op kwaliteit.
Koolstofarme Alternatieven: Een Stap Vooruit
Koolstofarme betonalternatieven openen nieuwe deuren voor milieuvriendelijke bouwmethoden. Denk aan beton vervaardigd uit recyclebare materialen of innovaties zoals geopolymeerbeton en beton met natuurlijke vezels. Deze materialen zijn niet alleen beter voor het milieu, ze zorgen ook voor een langere levensduur en betere prestaties van de dakkapel. Het kiezen van deze opties betekent dat bouwers en architecten deel uitmaken van een duurzamer bouwproces, en wie wil daar nou geen deel van uitmaken?
Wat zijn de voordelen voor je dakkapel?
Naast het milieuvriendelijke aspect, kunnen deze materialen de levensduur en functie van je dakkapel verbeteren. Ze bieden duurzaamheid en weerstand tegen de elementen, wat essentieel is voor elke bouwcomponent. Lees meer over de bijbehorende voordelen van dakkapellen hier.
De Toekomst van Dakkapellen
Met de technologie die voortdurend in ontwikkeling is, liggen er veelbelovende oplossingen in het verschiet. Door voortdurend te innoveren en te experimenteren met nieuwe materialen, kunnen we dakkapellen nog duurzamer maken. Het is een spannende tijd voor zowel architecten als huiseigenaren, met een scala aan opties die zowel esthetisch aantrekkelijk als milieuvriendelijk zijn.
Conclusie: Een Duurzaam Huis Breidt Zich Uit
Het kiezen voor koolstofarme betonalternatieven voor je dakkapel biedt een unieke mogelijkheid om bewuste keuzes te maken die een positieve impact hebben op de wereld. Het is een moderne benadering van een oud probleem, waarbij technologie ons helpt de impact van de bouw op het milieu te verminderen. Het is niet alleen een kwestie van bouwen, maar ook van denken aan de toekomst. Kortom, investeren in duurzame bouwmaterialen voor je dakkapel is een investering in duurzaamheid zelf.
Veelgestelde Vragen
Wat zijn de belangrijkste voordelen van geopolymeerbeton?
Geopolymeerbeton is koolstofarm, sterk en duurzaam, en ideaal voor moderne bouwprojecten. Meer weten over dit type beton? Bezoek dan onze FAQ.
Hoe beïnvloedt koolstofarme beton de prestaties van een dakkapel?
Koolstofarm beton kan de weerstand en de duurzaamheid tegen weersinvloeden van een dakkapel verbeteren, wat de levensduur kan verlengen. Voor meer gedetailleerde informatie, kijk hier.
Zijn er subsidies beschikbaar voor het gebruik van duurzame bouwmaterialen?
Ja, er zijn vaak subsidies beschikbaar voor milieuvriendelijke bouwinitiatieven. Hiervoor kun je de relevante informatie raadplegen.

