benelux dakkapellen tilburg logo120

Hoe beïnvloeden nieuwe bouwvoorschriften in 2025 de plaatsing van duurzame dakkapellen?

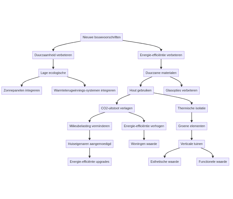
De Impact van Nieuwe Regelgeving op Duurzame Dakkapellen

In 2025 wordt een reeks nieuwe bouwvoorschriften geïntroduceerd, die de manier waarop we dakkapellen plaatsen en ontwerpen ingrijpend zullen veranderen. Deze voorschriften richten zich op duurzaamheid en energie-efficiëntie, wat betekent dat er veel zal veranderen voor huiseigenaren en bouwbedrijven.

Wat Verandert er in de Bouwvoorschriften?

Het belangrijkste doel van de nieuwe voorschriften is om gebouwen milieuvriendelijker en energie-efficiënter te maken. De focus ligt op het gebruik van materialen met een lage ecologische voetafdruk en verbeterde recyclingmogelijkheden. Dakkapellen moeten nu bijvoorbeeld bijdragen aan de energieproductie van het gebouw, iets wat ongekend is voor veel traditionele ontwerpen.

Waarom Zijn Duurzame Materialen Cruciaal?

Met de aandacht voor duurzaamheid in de bouwsector ligt de nadruk op materialen die men na hun levenscyclus eenvoudig kan hergebruiken. Denk aan hout uit duurzaam beheerde bossen of innovatieve glasopties die de thermische isolatie verbeteren. Dit draagt bij aan een lagere CO2-uitstoot en meer energie-efficiëntie thuis.

Hoe Dakkapellen Bijdragen aan Energie-efficiëntie

Een van de meest innovatieve aspecten is de integratie van energiebesparende technologieën. Dakkapellen van de toekomst kunnen uitgerust zijn met zonnepanelen of geavanceerde warmteterugwinningssystemen. Hiermee wordt niet alleen aan de nieuwe regelgeving voldaan, maar kan men ook besparen op energiekosten.

Verzameling van Groen in de Bouw

Een ander interessant aspect is de integratie van groene elementen zoals verticale tuinen. Deze innovatieve benadering van stadstuinieren helpt niet alleen de biodiversiteit in stedelijke gebieden te verhogen, maar voegt ook esthetische en functionele waarde toe aan een woning.

Conclusie

De nieuwe bouwvoorschriften van 2025 zullen zeker een paradigmaverschuiving teweegbrengen in de wijze waarop we dakkapellen ontwerpen en bouwen. Met een grotere nadruk op duurzaamheid en energie-efficiëntie, zullen we niet alleen de impact op het milieu minimaliseren, maar ook meer comfortabele en economische woonruimtes creëren. Bereid je voor op een groener en efficiënter huis!

Veelgestelde Vragen

  • Hoe kan ik mijn bestaande dakkapel aanpassen aan de nieuwe regelgeving?

    Overweeg energie-efficiënte upgrades zoals zonnepanelen of het gebruik van duurzame materialen. Raadpleeg een bouwspecialist voor een evaluatie en aanbevelingen.

  • Wat betekent het voor de energie-efficiëntie van mijn huis?

    Door het gebruik van slimme technologieën zoals warmteterugwinningssystemen, zullen de nieuwe dakkapellen je helpen energie te besparen en de kosten te verlagen.

  • Kunnen deze wijzigingen de waarde van mijn huis beïnvloeden?

    Ja, de integratie van duurzame functies kan de waarde van een woning verhogen, gezien de huidige vraag naar milieuvriendelijke gebouwen.

Hoofdafbeelding
Flowchart

Gerelateerde vragen over: Dakkapellen





Invloed van Een Goed Geïsoleerde Dakkapel

Hoe Een Dakkapel Het Leefcomfort Verhoogt

Een goed geïsoleerde dakkapel kan een wereld van verschil maken in je woning; niet alleen voegt het extra ruimte toe, maar het verbetert ook de energie-efficiëntie aanzienlijk. Benieuwd naar de invloed van een dakkapel op je zolderruimte? Laten we deze troefkaart verder ontdekken!

Dakkapel voor Een Energiezuinigere Woning

We weten allemaal hoe belangrijk het is om ons huis duurzaam en energiebewust te maken. Een dakkapel kan precies de duw in de rug zijn die jouw woning nodig heeft om dat gewilde A-label te behalen. Wist je dat goed geïsoleerde dakkapellen, voorzien van bijvoorbeeld PIR of EPS materialen, talrijke voordelen bieden als het gaat om thermische weerbaarheid en ruimtewinst? HR++ glas of zelfs triple glas zorgt ervoor dat je tijdens de wintermaanden die knusse warmte binnenhoudt en in de zomer juist de hitte buiten blijft.

Verbeterde Ventilatie en Luchtkwaliteit

Naast isolatie, speelt ventilatie een sleutelrol in het behoud van een gezonde leefomgeving. Veel dakkapellen komen met ingebouwde ventilatieroosters die zorgen voor vernieuwde luchtstromen zonder onnodig warmteverlies. Dit niet alleen bevordert efficiëntie, maar verhoogt ook het comfort. Overweeg bijvoorbeeld het nut van een ventilatierooster, dat ervoor zorgt dat je zolderfris blijft, alsof je in een bos wandelt met een lichte bries.

Kostenbesparing Door Energiebesparing

Dus waarom zou je nog aanzienlijke bedragen uitgeven aan energierekeningen? Een goed geïnstalleerde dakkapel maakt een aanzienlijk verschil. Volgens recente cijfers, bespaart een gemiddeld huishouden tot wel €1.800 per jaar door deze aanpassing. Niet alleen dringt dit je maandlasten terug, maar je huis stijgt ook in waarde. Heb je altijd al willen weten hoeveel je kan besparen? Overweeg dan een upgrade van je zolder.

Subsidies En Financieringsopties

Denk je erover een energiezuinige dakkapel te plaatsen? De overheid helpt graag een handje door middel van subsidies en gunstige leenvormen zoals de Energiebespaarlening. Met een beetje geluk worden bepaalde kosten gedekt onder de Investeringssubsidie Duurzame Energie en Energiebesparing (ISDE). Dus waarom zou je wachten? Begin nu al met het onderzoeken van de mogelijkheden voor jouw dak.

Conclusie: Op Naar Een Comfortabele Toekomst!

Het plaatsen van een dakkapel biedt veel meer dan alleen extra ruimte; het is een slimme investering in zowel duurzaamheid als wooncomfort. Van energiebesparing tot een stijging van je woningwaarde, de voordelen zijn eindeloos. Wanneer je nadenkt over nieuwe aanpassingen aan je woning, vergeet dan niet de rol van de dakkapel te overwegen. Met de juiste keuze dring je energiekosten terug en verhoog je tegelijkertijd je woonkwaliteit. Geen slecht plan, toch?

Veelgestelde Vragen

Hoe draagt een dakkapel bij aan het energielabel?

Een goed geïsoleerde dakkapel kan het energielabel van je woning aanzienlijk verbeteren door warmteverlies te verminderen en het energieverbruik in balans te houden.

Is er een subsidie beschikbaar voor dakkapellen?

Ja, via de ISDE kunnen particulieren subsidies aanvragen voor verduurzamingsmaatregelen zoals het plaatsen van een goed geïsoleerde dakkapel.

Wat zijn de kosten voor een vergunning voor een dakkapel?

De kosten voor een vergunning kunnen variëren afhankelijk van de locatie en grootte van de dakkapel. Voor specifieke informatie kun je hier meer lezen.


Waarom kiezen voor ventilatieroosters met warmteterugwinning?

Als je een dakkapel overweegt, is het verstandig om na te denken over de mogelijkheden voor verduurzaming. Ventilatieroosters met warmteterugwinning in dakkapellen kunnen een groot verschil maken. Niet alleen zorgen ze voor frisse lucht, maar ze helpen ook bij het behouden van warmte in de woning. Dit zorgt ervoor dat je energierekening lager uitvalt en je huis aangenamer aanvoelt.

Hoe draagt een dakkapel bij aan energiezuinigheid?

Je hebt vast wel gehoord dat een dakkapel bijdraagt aan een hoger energielabel. Maar hoe werkt dat precies? Het heeft alles te maken met isolatie en ventilatie. Een goed geïsoleerde dakkapel houdt de warmte binnen tijdens de wintermaanden en houdt de warmte buiten in de zomer. Dankzij [HR++ of triple glas] wordt er minder warmte uitgewisseld, wat je direct merkt in je energierekening.

De rol van isolatiematerialen

Moderne dakkapellen worden vaak voorzien van hoogwaardige isolatiematerialen zoals [PIR of EPS](https://backup.beneluxdakkapellen.nl/faq/wat-is-een-polyester-dakkapel). Deze materialen beperken warmteverlies, waardoor je minder hoeft te stoken om je huis warm te houden. Dit is vooral handig voor oudere woningen die misschien niet optimaal zijn geïsoleerd.

Subsidies en financieringsmogelijkheden

Een dakkapel is een investering die zichzelf op de lange termijn kan terugbetalen. Via subsidies van de overheid kun je de kosten deels vergoeden. Dit maakt het financieel aantrekkelijker om de stap te nemen. Bovendien kan de energiezuinige toevoeging van een dakkapel de waarde van je woning verhogen

Comfort en gezond binnenklimaat

Goede ventilatie voorkomt vochtproblemen en zorgt voor een gezond binnenklimaat. Ventilatieroosters met warmteterugwinning in een dakkapel zorgen ervoor dat je huis goed geventileerd blijft zonder dat er veel warmte verloren gaat. Dit komt zowel het comfort als de energie-efficiëntie ten goede.

Overweeg de juiste vergunningen en regels

Voordat je begint met het plaatsen van een dakkapel, is het belangrijk om te weten welke vergunningen je nodig hebt. Niet elke dakkapel vereist een vergunning, vooral als deze zich aan de achterzijde van het huis bevindt. Zorg ervoor dat je goed geïnformeerd bent om vertragingen en problemen te voorkomen.

Conclusie

Een dakkapel met ventilatieroosters en warmteterugwinning is een geweldige investering voor wie zijn woning wil verduurzamen. Je profiteert niet alleen van extra ruimte en licht, maar ook van lagere energiekosten en een beter energielabel. Met beschikbare subsidies wordt de overstap naar een energiezuinig huis nog aantrekkelijker.

FAQ

Wat is het voordeel van warmteterugwinning in dakkapellen? Warmteterugwinning zorgt ervoor dat de warmte in je huis blijft bij ventilatie, waardoor je minder hoeft te stoken.

Zorgt een dakkapel echt voor een hoger energielabel? Ja, vooral door verbeterde isolatie en moderne materialen zoals HR++ glas.

Heb ik een vergunning nodig om een dakkapel met ventilatierooster te plaatsen? Meestal wel, maar dit hangt af van de locatie en het type dakkapel. Controleer altijd vooraf de regels en vergunningen.




Dakkapel en Passieve Zonne-energie in de Winter

Ontdek de kracht van je dakkapel in de winter

Is je woning klaar voor de koudere maanden? Het plaatsen van een dakkapel is meer dan alleen het creëren van extra ruimte of licht. Slim gebruik maken van je dakkapel kan je woning energievriendelijker maken, vooral als we het hebben over passieve zonne-energie.

Hoe werkt passieve zonne-energie?

Passieve zonne-energie klinkt misschien complex, maar het is eenvoudiger dan je denkt. Het gaat om het maximaliseren van de zonnewarmte in je huis zonder energieverbruik. Stel je voor dat je dakkapel als een natuurlijke warmtecollector fungeert, waarbij het licht door het raam naar binnen valt en de ruimte verwarmt. Vooral in de winter is dit cruciaal.

De rol van isolatie en glas in je dakkapel

Een goed geïsoleerde dakkapel met HR++ of zelfs triple glas kan veel warmte vast houden. Stel je voor dat de warme zonnestralen je woning binnenkomen via je dakkapel en voordat je het weet, zit je lekker warm binnen met minder verwarmingskosten. Het is zelfs mogelijk om bepaalde kosten af te trekken van de belasting bij verduurzamingsmaatregelen.

De voordelen voor je energielabel

Een dakkapel met de juiste materialen doet wonderen voor je energielabel. Het draagt bij aan een beter geïsoleerde woning, wat leidt tot lagere energiekosten en een verhoogde woningwaarde. Dakkapellen zijn een investering die zichzelf terugverdient.

Tips en trucs voor het optimaliseren van je dakkapel

Wil je het maximale halen uit je dakkapel? Overweeg ventilatieroosters toe te voegen voor een optimaal binnenklimaat zonder warmteverlies. Bovendien, als je plannen hebt om een dakkapel te plaatsen, check de vergunningsregels om verrassingen te voorkomen.

Subsidies en Financiële Voordelen

De overheid biedt interessante subsidies voor verduurzaming. Je kan bijvoorbeeld gebruik maken van de Investeringssubsidie Duurzame Energie om de kosten van je dakkapel gedeeltelijk terug te krijgen. Sommige aspecten zijn zelfs gratis bij bepaalde type dakkapellen.

Conclusie

Een dakkapel biedt meer dan alleen ruimte en licht aan je woning. Het kan een grote rol spelen in de verduurzaming van je woning, vooral als het gaat om passieve zonne-energie in de winter. Met de juiste materialen en enkele handige tips, kun je voor een relatief lage investering genieten van een hoger energielabel en lagere stookkosten. Overweeg daarom alle factoren, inclusief eventuele installatiekosten, voordat je aan je project begint.

Veelgestelde vragen

1. Hoeveel kan ik besparen op mijn energie kosten met een dakkapel?
Door het isoleren van je dakkapel kun je besparen op je verwarmingskosten. Dit kan oplopen tot wel 30%, afhankelijk van de glas- en isolatiematerialen die je kiest.

2. Kan elke woning een dakkapel plaatsen?
Niet alle woningen zijn geschikt voor een dakkapel. Het hangt af van het daktype en de regels omtrent vergunningen in je wijk of gemeente. Bezoek deze pagina voor meer informatie over waar je op moet letten.

3. Moet ik een vergunning aanvragen voor een dakkapel?
Dit is afhankelijk van waar je woont en het soort dakkapel dat je wilt plaatsen. Er zijn ook dakkapellen die zonder vergunning geplaatst kunnen worden. Kijk voor meer inzicht op deze link.







Dakkapellen en Energiebesparing

De Toverkunst van Faseveranderende Materialen in Dakkapellen

Heb je je ooit afgevraagd hoe je huis koeler kan blijven zonder je energierekening te laten exploderen? Nou, dakkapellen met faseveranderende materialen (PCMs) zijn misschien precies de magische truc die je nodig hebt. Maar wat zijn deze PCMs precies, en waarom zouden ze van belang zijn in jouw huis?

Wat zijn Faseveranderende Materialen?

Laten we het simpel houden. Faseveranderende materialen zijn slimme stoffen die warmte kunnen opslaan en weer afgeven door te veranderen van een vaste naar een vloeibare toestand. Stel je voor dat het een spons is die warmte absorbeert wanneer het te heet wordt, en deze warmte weer vrijgeeft wanneer het koeler wordt. Klinkt handig, toch? Het belang hiervan in een dakkapel valt niet te onderschatten.

Hoe werkt dit in een Dakkapel?

Wanneer deze materialen in een dakkapel worden geïntegreerd, helpen ze bij het stabiliseren van de binnentemperatuur. Op warmere dagen pakken ze de overtollige warmte op en geven deze pas later af wanneer de temperatuur daalt, waardoor de behoefte aan airconditioning vermindert. Minder airco betekent direct lagere energiekosten.

Energiebesparing en Comfort

Het draait allemaal om comfort en besparing. Door de afgifte van opgeslagen warmte te vertragen, helpen PCMs in het verzachten van warmtepieken. Dit zorgt voor een aangenamer binnenklimaat, zelfs tijdens de meest drukkende zomerdagen. Een bijkomend voordeel is dat je verwarming ook minder hoeft te werken in de winter, omdat deze materialen nog steeds hun magie uitoefenen door warmte terug te geven aan de omgeving.

Functionaliteit Versterkt door Technologie

Je denkt misschien, hoe past dit in de bredere context van huisinnovaties? Welnu, het gaat niet alleen om dakkapellen. Denk aan automatische zonwering, die samen met PCMs een dynamisch duo vormt in het beheersen van binnenklimaten. Ze kunnen samen energieverbruik verder reduceren, terwijl ze ook esthetisch aantrekkelijk zijn.

Door het integreren van faseveranderende materialen in architectonische ontwerpen zoals dakkapellen, kunnen huizen energie-efficiënter worden gemaakt. Dit is niet alleen goed voor jouw portemonnee, maar ook voor de planeet.

Conclusie: Is een Dakkapel met PCMs de Investering Waard?

Uiteindelijk kan het integreren van faseveranderende materialen in je dakkapel een slimme investering zijn om je energiekosten te verlagen en je wooncomfort te verhogen. Ze fungeren als een onzichtbaar équipe dat continu balanceert tussen warmte vasthouden en afgeven op de juiste momenten. Het loont dus zeker om te overwegen de sprong te wagen voor zowel duurzaamheid als een prettiger leefomgeving.

Veelgestelde Vragen over Dakkapellen en Energie

1. Hoe werken PCMs precies in het dagelijks leven?

Ze functioneren als een warmtebuffer. Op warme dagen slaan ze overtollige warmte op en geven deze 's avonds of 's nachts weer af als het koeler is.

2. Zijn er specifieke soorten dakkapellen die beter werken met PCMs?

Bijna elk type kan voordelen ondervinden van PCMs, maar overleg met een specialist kan je de beste optie voor jouw specifieke situatie geven.

3. Wat zijn de onderhoudsvereisten voor een dakkapel met PCMs?

Er zijn geen speciale onderhoudsvereisten voor PCMs. Ze werken passief en zijn duurzaam, maar regelmatige inspectie van de algemene dakkapelstructuur blijft aanbevolen.







De Rol van Digitale Twins in Energiezuinige Dakkapellen

Innovatieve Technologie: Virtuele Replica's in Bouwontwerp

Digitale twins zijn inmiddels een baanbrekende technologie geworden in diverse sectoren, zoals de bouw. Maar wat zijn digitale twins precies? Het zijn virtuele replica's van fysieke objecten die in real-time gegevens verzamelen en analyseren. Dit klinkt misschien futuristisch, maar ze maken het mogelijk om bijvoorbeeld energiezuinige dakkapellen tot in de perfectie te ontwerpen voordat er ook maar één spijker is geslagen.

Simulatie en Optimalisatie: Ontwerpen zonder Fouten

Architecten en ingenieurs gebruiken digitale twins om verschillende ontwerpopties te simuleren. Het is alsof je een proefrit maakt in een auto die nog niet gebouwd is. Dit helpt om ontwerpfouten te ontdekken voordat ze problemen kunnen veroorzaken. Het resultaat? Een beter energie-efficiënt ontwerp dat comfortabel aanvoelt voor de bewoners. Van het testen van de prestaties van de dakkapel onder diverse klimaatvoorwaarden tot het aanpassen van design voor optimale werking—digitale twins zijn onmisbaar.

Monitoring van Materialen en Systemen

Energie-efficiëntie gaat niet alleen om goed ontwerp maar ook om monitoring. Met een digitaal twin observeer je het gedrag van materialen zoals isolatie en ventilatie. Dit geeft inzicht in hoe goed de dakkapel energie vasthoudt of juist verliest. Bovendien is het een uitstekende manier om het gebruik van zonne-energie te analyseren. Het klinkt misschien vanzelfsprekend, maar deze gegevens helpen enorm bij het verlengen van de levensduur en het verlagen van onderhoudskosten.

Proactief Beheer voor een Duurzamere Toekomst

Met digitale twins heb je continu toegang tot cruciale data die de energieprestaties van een dakkapel verbeteren. Het stelt ontwerpers in staat aanpassingen te maken die anders misschien over het hoofd worden gezien. Zo wordt het mogelijk om proactief beheer toe te passen waardoor de levensduur van de dakkapel wordt verlengd. Uiteindelijk leidt dit tot een duurzamer product en een tevreden klant.

Conclusie

Digitale twins zijn meer dan alleen een geavanceerd technisch hulpmiddel. Ze zijn een gamechanger binnen de bouwsector, vooral als het aankomt op het ontwerpen van energiezuinige dakkapellen. Dankzij deze technologie kunnen architecten en ingenieurs ontwerpen die niet alleen esthetisch aantrekkelijk zijn, maar ook functioneel en duurzaam. En laten we eerlijk zijn, wie wil er nou niet investeren in een toekomstbestendig huis?

Veelgestelde Vragen

Hoe werken digitale twins precies?

Digitale twins maken gebruik van sensoren en simulaties om real-time data te verzamelen en analyseren. Dit helpt ingenieurs bij het optimaliseren van ontwerpen voordat ze fysiek zijn opgebouwd.

Welke voordelen bieden digitale twins voor energiezuinige dakkapellen?

Ze helpen bij het verbeteren van de energie-efficiëntie, het minimaliseren van ontwerpfouten en het optimaliseren van de levensduur van de dakkapel. Ook verlagen ze de onderhoudskosten aanzienlijks.

Worden digitale twins ook gebruikt in andere industrieën?

Ja, de toepassingen zijn enorm breed. Van automotive tot gezondheidszorg—de mogelijkheden zijn eindeloos.



Hoe minimaliseer je thermische bruggen in dakkapellen?

Ben je bekend met thermische bruggen in dakkapellen? Zo niet, dan ben je niet de enige. Dit fenomeen kan leiden tot aanzienlijke energieverliezen en kan je huis minder comfortabel maken. Gelukkig zijn er tegenwoordig verschillende innovatieve technieken om deze problemen aan te pakken. In dit artikel duiken we dieper in de nieuwste methoden waarmee je thermische bruggen kunt minimaliseren en je dakkapel energie-efficiënter kunt maken.

Waarom zijn thermische bruggen een probleem?

Thermische bruggen vormen plekken in een gebouw waar warmte sneller kan ontsnappen, wat uiteindelijk je energierekening kan opdrijven en het comfortniveau in huis kan verminderen. Vooral in dakkapellen, waar materialen vaak dicht bij elkaar liggen, is het essentieel om deze bruggen te identificeren en aan te pakken.

Moderne technieken voor betere isolatie

Een van de eenvoudigste manieren om thermische bruggen te minimaliseren is door het gebruik van geavanceerde isolatiematerialen. Denk hierbij aan continue isolatielagen zonder onderbrekingen. Hierdoor voorkom je dat warmte ontsnapt. Daarnaast zijn er thermisch gebroken kozijnen die een isolerende barrière vormen tussen binnen en buiten, waardoor je aanzienlijk minder warmte verliest.

Innovatieve materialen en technologie

Naast traditionele isolatiemethoden zijn er ook materialen zoals aerogel, die een extreem lage warmtegeleiding hebben. Deze revolutionaire materialen zijn perfect om hardnekkige thermische bruggen te elimineren. Bovendien maken professionals steeds vaker gebruik van geavanceerde simulatietools en thermische beeldvorming om tijdens het ontwerpstadium al zwakke plekken in de thermische isolatie te vinden en aan te pakken.

Het resultaat: een comfortabel en duurzaam huis

Door bovenstaande technieken toe te passen, kan de energie-efficiëntie van je dakkapel aanzienlijk verbeteren. Niet alleen wordt je huis hierdoor comfortabeler door het behoud van warmte, maar het is ook goed voor de portemonnee en het milieu. Benieuwd hoe een dakkapel jouw woning positief kan veranderen? Het is zeker de moeite waard om je hierin te verdiepen.

Conclusie

Met de juiste technieken en materialen kun je thermische bruggen in dakkapellen effectief minimaliseren. Of je nu gebruikmaakt van continue isolatielagen, innovatieve producten zoals aerogel, of geavanceerde technologieen, de voordelen zijn duidelijk. Je krijgt een comfortabeler huis, lagere energiekosten en je draagt bij aan een duurzamere toekomst. Waarom zou je daar geen deel van willen uitmaken?

Veelgestelde vragen

Wat is een thermische brug?

Een thermische brug is een gedeelte van een constructie waar meer warmte verloren gaat omdat de isolatie niet doorlopend is of minder effectief.

Hoe kunnen thermisch gebroken kozijnen helpen?

Thermisch gebroken kozijnen bevatten een isolerende laag tussen de binnen- en buitenkant, waardoor de warmteoverdracht wordt verminderd.

Is het gebruik van aerogel duur?

Aerogel is vaak duurder dan traditionele isolatiematerialen, maar de verbeterde isolatie kan op termijn leiden tot lagere energiekosten.







Verlaag Je Energieverbruik Met Een Innovatieve Dakkapel

Ontdek Hoe Een Dakkapel Je Energieverbruik Kan Verminderen

Heb je er ooit aan gedacht hoe een dakkapel met automatische nachtventilatie jouw energiefacturen kan verlichten? Het klinkt bijna te mooi om waar te zijn, maar het is mogelijk! Door gebruik te maken van de natuur en slimme technologie, kan je niet alleen het comfort in huis verbeteren, maar ook besparen op energiekosten.

Wat is geautomatiseerde nachtventilatie?

Geautomatiseerde nachtventilatie is een ingenieuze methode waarmee je 's nachts de frisse, koele buitenlucht naar binnen kunt brengen. Deze technologie is vooral effectief in gebieden met grote temperatuurverschillen tussen dag en nacht. In plaats van je airco op volle toeren te laten draaien, kun je simpelweg profiteren van de natuurlijke koelte buiten.

Hoe werkt het precies?

Het systeem gebruikt sensoren en controlemechanismen om de ramen van je dakkapel automatisch te openen en sluiten op basis van de temperatuur en luchtvochtigheid. Stel je voor, je gaat slapen terwijl je kamer lekker afkoelt, en de volgende ochtend is alles weer dicht zodat de koele lucht behouden blijft.

Voordelen van een dakkapel met nachtventilatie

Een belangrijke reden om voor deze technologie te kiezen, is de aanzienlijke reductie in energieverbruik. Automatische nachtventilatie gebruikt de natuurlijke koelte om je woning op temperatuur te houden, waardoor het gebruik van dure en intensieve airconditioningsystemen vermindert. Hierdoor kun je een behoorlijke daling in je energierekening verwachten, wat uiteindelijk ook goed is voor het milieu.

Hoger comfort, lagere kosten

Naast kostenbesparingen, biedt de automatische nachtventilatie in dakkapellen ook een flinke verbetering in comfort. Het systeem helpt een constante en aangename binnentemperatuur te handhaven, zonder dat je je druk hoeft te maken om handmatig ramen te openen of te sluiten. Wat is er nu fijner dan een energie-efficiënte woning waar het altijd comfortabel is?

Is deze technologie geschikt voor jouw huis?

Niet alle dakkapellen zijn hetzelfde, daarom is het belangrijk om de verschillende ventilatiesystemen te overwegen om te bepalen welke het beste bij jouw woning past. Overweeg je klimaatbehoeften en raadpleeg een specialist om de beste keuze te maken.

Conclusie

Een dakkapel met geautomatiseerde nachtventilatie kan een slimme investering zijn voor wie op zoek is naar manieren om energiekosten te besparen en een meer duurzame woning te creëren. Door deze natuurlijke koelingstechniek toe te passen, kun je niet alleen genieten van een prettige leefomgeving, maar ook bijdragen aan een beter milieu.

Veelgestelde Vragen

1. Werkt geautomatiseerde nachtventilatie in alle klimaten?

Hoewel het in de meeste klimaten voordelen biedt, is het bijzonder effectief in regio's met grote temperatuurverschillen tussen dag en nacht.

2. Is een dakkapel met nachtventilatie duur?

Hoewel de initiële kosten hoger kunnen zijn, worden deze vaak gecompenseerd door de besparingen op energiekosten op de lange termijn.

3. Moet ik zelf de ramen bedienen?

Nee, het systeem is volledig geautomatiseerd en past zich aan op basis van sensoren en instellingen, wat zorgt voor gemak en comfort.







Innovaties in HR+++ Glas voor Betere Isolatie van Dakkapellen

De Nieuwe Standaard voor Glas Isolatie in Dakkapellen

Stel je eens voor: je zolderkamer blijft in de winter lekker warm en in de zomer heerlijk koel. Dit klinkt als een droom, maar met de nieuwste innovaties in HR+++ glas voor dakkapellen komt deze droom steeds dichterbij. Het geheim? De unieke combinatie van drie glasplaten en twee spouwen gevuld met edelgassen zoals argon of krypton. Maar daar houdt het niet op, laten we eens kijken naar de nieuwste ontwikkelingen die je isolatiegame kunnen veranderen.

De Impact van Verbeterde Low-E Coating

Een van de meest baanbrekende innovaties is de geavanceerde Low-E coating. Deze coating reflecteert warmtestraling effectief en minimaliseert warmteverlies als een onzichtbare schildwacht. Dit betekent niet alleen comfort in huis, maar ook lagere energierekeningen. Denk je aan een geluidsisolatie die net zo significant kan zijn? Jazeker, ook dat verbetert!

Randafdichtingstechnologie: De Onzichtbare Held

Randafdichting lijkt misschien niet zo spannend, maar geloof me, het kan een wereld van verschil maken als het om isolatie gaat. In 2025 is deze technologie geoptimaliseerd om ervoor te zorgen dat er geen thermische bruggen ontstaan, wat cruciaal is voor de duurzaamheid van dakkapellen. Dit betekent dat je dakkapel minder gevoelig is voor de elementen en dus langer meegaat.

Vacuumglas: De Ultieme Innovatie

Heb je ooit gehoord van vacuumglas? Deze innovatie brengt isolatie naar een geheel nieuw niveau. Door een vacuüm te creëren tussen de glaslagen, kan maximale thermische weerstand worden bereikt zonder extra gewicht aan je dakkapel toe te voegen. Het is een beetje alsof je een ruimtepak voor je ramen hebt! Dit zorgt ervoor dat er geen ruimte is voor warmte om te ontsnappen of binnen te komen.

Naast deze high-tech oplossingen, is er ook aandacht voor hoe deze glasinnovaties beter aansluiten op bestaande kozijnen. Dit maakt het makkelijker voor energiezuinige renovaties en past perfect in de trend naar een duurzamer huis. Dus als je nog twijfelt over de upgrade naar HR+++ glas voor je dakkapel, zijn er meer dan genoeg redenen om die stap te zetten.

Conclusie

Innovaties in HR+++ glas zijn niet alleen een trend, maar een must-have voor iedereen die zijn huis comfortabeler en energie-efficiënter wil maken. Van low-emissivity coatings tot cutting-edge vacuumglas, de toekomst van dakkapelisolatie ziet er stralend uit. Dus waar wacht je nog op? Het is tijd om je huis klaar te maken voor de toekomst en te genieten van de vele voordelen die deze innovatieve glasopties bieden.

Veelgestelde Vragen

  • Wat is het verschil tussen HR+++ glas en traditioneel dubbel glas?
    HR+++ glas bevat drie glaslagen en is veel effectiever in het isoleren van warmte dan dubbel glas, dat slechts twee glaslagen heeft.
  • Hoe helpt HR+++ glas bij het verlagen van energiekosten?
    Door betere isolatie te bieden, zorgt HR+++ glas ervoor dat minder warmte verloren gaat, waardoor je minder hoeft te stoken.
  • Kan ik HR+++ glas laten installeren in een bestaande dakkapel?
    Ja, het is vaak mogelijk om HR+++ glas te integreren in bestaande structuren, vooral wanneer de aansluittechnieken up-to-date zijn.







Passieve Koeling Met Dakkapellen

De Rol Van Innovatieve Zonnenschermen In Moderne Dakkapellen

Wie had ooit gedacht dat een dakkapel meer kan zijn dan enkel een functionele uitbreiding van je dak? Tegenwoordig zijn ze niet alleen stijlvol maar ook uitgerust met slimme technologiën, zoals geïntegreerde zonnepanelen en innovatieve zonweringssystemen. Deze ontwikkelingen dragen bij aan passieve koeling en bieden een unieke manier om je huis comfortabel te houden.

Wat Is Passieve Koeling?

Passieve koeling is als een natuurlijke ventilator; het maakt gebruik van architectonische elementen en materialen om de binnentemperatuur te reguleren. Door slimme plaatsing van ramen en schaduwrijke componenten hoef je niet langer afhankelijk te zijn van energieverslindende airconditioning. Ideaal voor zolderruimtes die de neiging hebben om snel op te warmen.

Geïntegreerde Zonwering: Meer Dan Alleen Schaduw

Stel je eens voor dat je wakker wordt in je zolderkamer zonder te worden overspoeld door de verblindende ochtendlucht. Dankzij elektrochrome beglazing of automatische screens die dynamisch de intensiteit van zonlicht reguleren, is dat mogelijk. Door verblinding en warmteopbouw overdag te beperken, vermindert deze technologie de behoefte aan actieve koeling.

Optimale Efficiëntie Door Slimme Systemen

Denk aan je zonwering als een groep slimme assistenten die samenwerken voor jouw comfort. Ze zijn gekoppeld aan weersvoorspellingen en passen zich aan om de efficiëntie te maximaliseren. Het systeem houdt je ruimte niet alleen koel, maar ook energiebesparend, gezien er geen actieve koelsystemen nodig zijn.

Waarom Zo Belangrijk Voor Zolderruimtes?

Als je ooit een hete zomermiddag op zolder hebt doorgebracht, weet je hoe snel het daar kan opwarmen. Deze moderne dakkapellen voorkomen dat je met die hitte te maken krijgt, wat op zijn beurt je huis een stuk duurzamer maakt. Bovendien sluiten ze naadloos aan op zonne-energie technologie voor extra groene punten.

Conclusie

Een dakkapel met geïntegreerde zonwering biedt veel meer dan alleen esthetiek en extra ruimte. Het vertegenwoordigt een stap in de richting van duurzaam wonen door natuurlijke luchtstromen en schaduw optimaal te benutten. Passieve koeling is niet alleen een modetrend maar een slimme keuze voor een comfortabel leven, vooral op die gevoelige zolderplekken.

Veelgestelde Vragen

  • Hoe beïnvloeden weersvoorspellingen de geïntegreerde zonwering? Moderne zonweringen zijn gekoppeld aan weersvoorspellingen, zodat ze automatisch kunnen aanpassen en optimaal kunnen functioneren.
  • Wat is elektrochrome beglazing? Dit is een soort glas dat automatisch kan veranderen in reactie op lichtintensiteit, waardoor verblinding en warmte worden verminderd.
  • Welke voordelen bieden geïntegreerde zonnepanelen? Ze leveren niet alleen energie, maar versterken ook de duurzaamheid en efficiëntie van je woning.







Innovaties in Zelfreinigende Beglazing voor Dakkapellen

Waarom zelfreinigend glas een gamechanger is voor dakkapellen

Heb je ooit nagedacht over de impact van de juiste beglazing op je dakkapel? Dakkapellen zijn dé oplossing om je huis te voorzien van extra licht en ruimte. Maar wanneer ze vuil worden, verliezen ze niet alleen hun esthetiek, maar ook hun effectiviteit. Zelfreinigend glas komt hier om de hoek kijken als een oplossing die niet alleen het onderhoud vermindert, maar ook de energie-efficiëntie bevordert.

Hoe werkt zelfreinigend glas?

Zelfreinigend glas maakt gebruik van een slimme fotokatalytische coating die in contact met UV-licht organisch vuil afbreekt. Wanneer het regent, verdeelt het water zich gelijkmatig over het glas en neemt letterlijk al het vuil mee, alsof het nooit heeft bestaan. Dit is vooral handig voor die moeilijk bereikbare plekken zoals de bovenkant van je dakkapel waar je normaal gesproken met moeite bij kunt.

De rol van technologie in zelfreinigende coatings

De technologie achter zelfreinigend glas staat niet stil. Innovaties richten zich nu op coatings die zelfs bij weinig zonlicht actief blijven. Dit betekent dat je niet langer afhankelijk bent van de zeldzame zonnige dagen om die glans te behouden. Deze ontwikkeling is cruciaal voor de energiezuinigheid van dakkapellen, omdat het lichttransmissie in stand houdt, wat essentieel is voor de optimalisatie van natuurlijk daglicht.

Hoe zelfreinigend glas bijdraagt aan duurzaamheid

Wat is nou mooier dan ramen die zichzelf schoon houden en tegelijkertijd bijdragen aan een duurzamere wereld? Het gebruik van dergelijke beglazing in dakkapellen vermindert de noodzaak van chemische reinigingsmiddelen en bespaart op de lange termijn niet alleen moeite, maar ook kosten. Zoals we allemaal weten, moeten we zuinig zijn op onze planeet, en dit soort innovaties kunnen precies dat verschil maken.

Wat betekent dit voor de toekomst van woningontwerp?

Met de groeiende interesse in energiezuinige ontwerpen, maakt zelfreinigend glas een groot verschil. Stel je voor dat je huis een vuurtoren van natuurlijk licht wordt, zonder dat je ooit een ladder hoeft te pakken om je ramen schoon te maken. Dat is de toekomst die ons te wachten staat, een toekomst waar technologie en duurzaamheid hand in hand gaan om onze leefruimten efficiënter en milieuvriendelijker te maken.

Conclusie

Zelfreinigend glas is misschien wel de held die we nodig hebben voor onze dakkapellen. Het combineert moeiteloos comfort met efficiëntie, en biedt een praktische oplossing voor een steeds groeiende behoefte aan duurzaamheid in woningontwerp. Laat technologie en natuur samenwerken in een harmonieus evenwicht, en geniet van een huis dat niet alleen straalt van binnenuit, maar dat ook een bijdrage levert aan een groenere aarde.

Veelgestelde vragen over zelfreinigend glas voor dakkapellen

  • Hoe effectief is zelfreinigend glas in schaduwrijke gebieden?
    Dankzij de nieuwste ontwikkelingen in coatings blijft zelfreinigend glas ook in schaduwrijke gebieden effectief, hoewel directe blootstelling aan UV-licht optimaal is.
  • Kan zelfreinigend glas op elk bestaand raam worden geïnstalleerd?
    In de meeste gevallen kun je zelfreinigend glas als vervanging plaatsen, maar overleg altijd met een specialist voor specifieke situaties.
  • Zijn er nadelen aan het gebruik van zelfreinigend glas?
    Hoewel zeer functioneel, kunnen de initiële kosten hoger zijn dan standaard glas, maar de besparingen op lange termijn maken het de investering waard.


Meer ruimte op zolder?

Meer ruimte op zolder voor een extra slaapkamer? Of wilt u een kantoor om effectiever te kunnen thuiswerken?

Hoe dan ook, met een dakkapel krijgt u meer ruimte en licht op zolder en daardoor meer woongenot. Daarnaast is het een investering in uw woning, want een dakkapel betaalt zichzelf terug
Wat kost een dakkapel
Zelf een prijs berekenen. Gratis, vrijblijvend en anoniem 
Copyright © 2026 Benelux Dakkapellen Tilburg
Webdesign door SpijkerslagDashboard