Het verborgen potentieel van een dakkapel
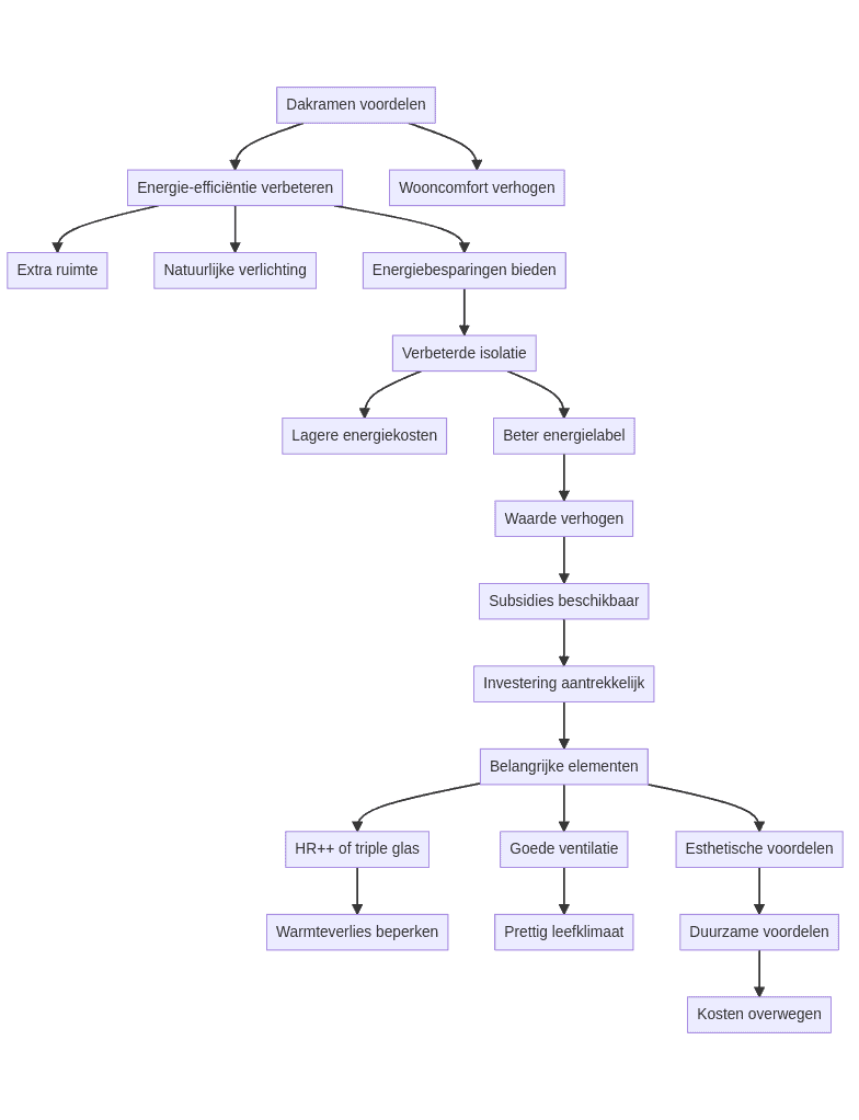
Een dakkapel is niet alleen een stukje extra ruimte onder je dak. Het biedt, naast de ruimtelijke voordelen, ook verrassende energiebesparingen. Door een kwalitatief goed geïsoleerde dakkapel te installeren, kun je de warmte in de winter binnenhouden en je huis in de zomer koeler maken. Dit betekent minder noodzaak voor verwarming en airconditioning, wat direct zorgt voor lagere energiekosten. Benieuwd of je een vergunning nodig hebt? Kijk eens naar de vergunningsvoorwaarden.
Verduurzaming: Goed voor de portemonnee én het milieu
Verduurzaming is tegenwoordig hot, en niet zonder reden. Met zorgen over klimaatverandering is elke stap richting een groenere toekomst waardevol. Het verbeteren van het energielabel van je woning door middel van een dakkapel kan bovendien de waarde van je huis verhogen. Woningen met een gunstig energielabel zijn aantrekkelijker voor kopers en kunnen sneller verkocht worden. Daarnaast zijn er diverse subsidies beschikbaar voor het plaatsen van een goed geïsoleerde dakkapel, wat de investering nog aantrekkelijker maakt.
De rol van isolatie
Isolatie is de sleutel als het gaat om energiebesparing. Met opties zoals HR++ glas of zelfs triple glas kun je warmteverlies minimaliseren en je energierekening verlagen. Wil je weten hoeveel je kunt besparen? Denk dan ook na over de kosten van het plaatsen van een kunststof dakkapel.
Plezier en comfort in je dagelijkse leven
Naast energiebesparing zorgen dakramen ook voor een flinke dosis zonlicht en ventilatie. Hierdoor ontstaat er een prettigere leefomgeving. Neem bijvoorbeeld een kijkje bij de rol van ventilatieroosters. Alles bij elkaar kan het plaatsen van een dakkapel een investering zijn die zich op de lange termijn dubbel en dwars terugverdient.
Conclusie
Het plaatsen van een dakkapel gaat verder dan enkel het esthetische of ruimtelijke voordeel. Het kan een aanzienlijke impact hebben op je energiebesparing en wooncomfort. Van lagere energiekosten tot een hogere waarde van je woning, het is een slimme en duurzame keuze. Dus waar wacht je nog op? Zet de eerste stap naar een groenere toekomst en overweeg de kosten en voordelen van een dakkapel grondig.
FAQs
- Wat kost een dakkapel van 4 meter inclusief montage?De kosten kunnen variëren afhankelijk van materiaal en type. Neem een kijkje hier voor meer informatie over specifieke kosten.
- Hoe groot mag een dakkapel zijn zonder vergunning?De regels kunnen verschillen. Benieuwd naar de specifics? Lees meer over de vergunningscriteria.
- Is een dakkapel aftrekbaar van de belasting?Voor bepaalde verduurzamingsmaatregelen kunnen belastingvoordelen gelden. Check de fiscale mogelijkheden.

