Wat is precies een dakkapel?
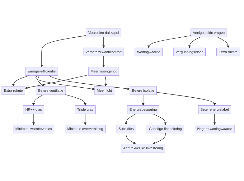
Je hebt vast weleens van een dakkapel gehoord, maar wat houdt dat eigenlijk in? Het is een constructie die het schuine dak doorbreekt, waardoor je meer ruimte en licht krijgt op bijvoorbeeld je zolderkamer. Deze extra leefomgeving zorgt voor betere ventilatie en isolatie, wat weer resulteert in minder energieverlies. En, laten we eerlijk zijn, wie wil er nou niet besparen op die energierekening?
De kracht van goede isolatie
Ga je voor een dakkapel, dan is goede isolatie een must. Of het nu gaat om HR++ of triple glas, het maakt een wereld van verschil. Een goed geïsoleerde dakkapel houdt die winterse kou buiten en maakt zomerse hitte minder intens. Hierdoor hoef je minder te verwarmen of te koelen, wat je meteen merkt in je portemonnee.
Meer weten over isolatie en andere dakkapel gerelateerde onderwerpen? Check dan eens de veelgestelde vragen over vergunningen of de leefruimte die je erbij wint.
Verbeter je energielabel
Het energielabel van je woning wordt tegenwoordig steeds belangrijker. Hoe winterklaar is jouw huis eigenlijk? Een dakkapel kan je een flinke stap verder helpen. Met de juiste isolatie verhoog je je energielabel aanzienlijk. Dat is niet alleen goed voor je energiekosten, maar ook voor de waarde van je woning.
Met subsidies en gunstige kredieten wordt het steeds aantrekkelijker om zo'n stap richting verduurzaming te maken. De investering betaalt zich op termijn dubbel en dwars terug.
Meer comfort voor minder kosten
Last but not least, het gaat natuurlijk ook om wooncomfort. Die extra ruimte en het aangename daglicht maken je woonomgeving prettiger en gezelliger. Bovendien hoef je door de energie-efficiënte keuze minder zorgen te maken over oplopende energiekosten.

