Dakkapellen: Een Stap naar een Groener Energielabel
We leven in een tijd waarin duurzaamheid steeds meer centraal staat. Veel mensen zijn op zoek naar manieren om hun huizen te verduurzamen, en een dakkapel blijkt hierbij een verrassend effectieve optie. Een goede dakkapel kan bijdragen aan een hoger energielabel, wat niet alleen goed is voor het milieu, maar ook voor je portemonnee.
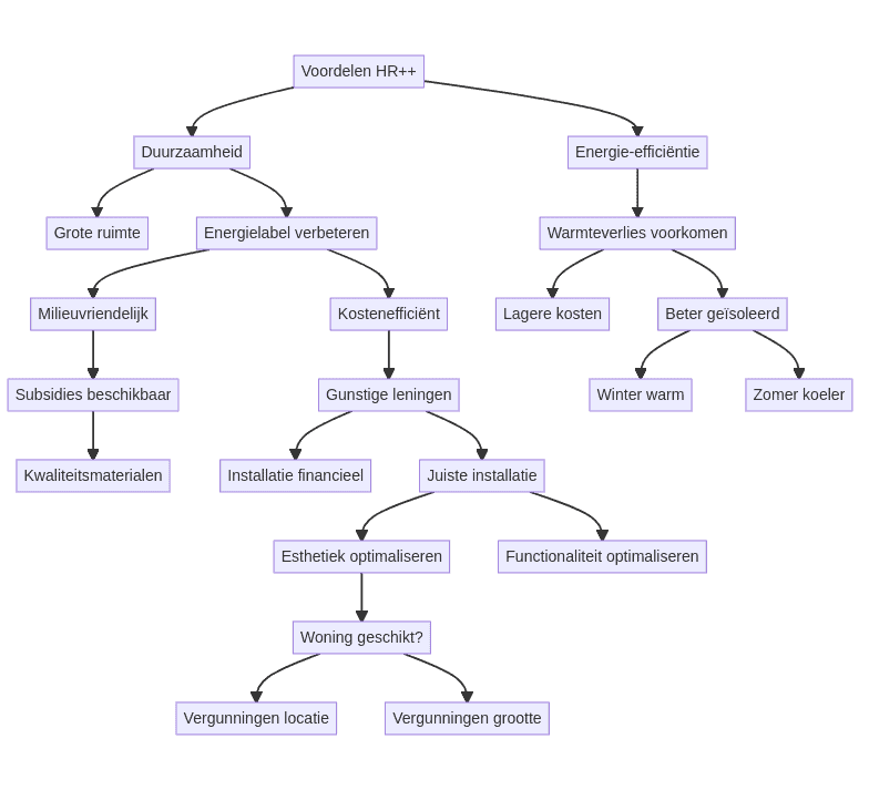
Wat is de Impact van Isolatie in Dakkapellen?
Wanneer je een dakkapel laat installeren, speelt de kwaliteit van de isolatie een cruciale rol. Met HR++ of zelfs triple glas kun je veel warmteverlies tegengaan. In de winter blijft je huis warmer, terwijl het in de zomer koeler blijft. Het resultaat? Minder energieverbruik en dus lagere energiekosten.
Subsidies en Financieel Voordeel
Een goed geïsoleerde dakkapel zorgt voor een verlaging van het energieverbruik. Dit kan weer een positieve invloed hebben op het energielabel van je huis. Wist je dat er bovendien subsidies en gunstige leningen beschikbaar zijn voor projecten zoals deze? Dit maakt de investering nog aantrekkelijker, zowel op korte als lange termijn. Kijk bijvoorbeeld maar eens naar de mogelijkheden voor een vergunning via deze link.
Kan Iedereen een Dakkapel Installeren?
Niet elke situatie is hetzelfde, en vaak vragen mensen zich af of ze wel een dakkapel kunnen plaatsen. Of er een vergunning nodig is, hangt af van de grootte en locatie van de dakkapel. Gelukkig zijn er genoeg resources beschikbaar die je helpen bij het maken van de juiste keuze.
Tot slot, als je overweegt om een dakkapel te installeren, is het cruciaal om ook te letten op de kwaliteit van de materialen. Denk hierbij aan het nut van een goede installatie, en hoe deze kan bijdragen aan zowel esthetiek als functionaliteit.
Conclusie
Het installeren van een dakkapel is niet zomaar een verbetering van je woonruimte. Het draagt ook bij aan een duurzamer huis met een beter energielabel. Met de juiste isolatie, zoals HR++ of triple glas, kun je niet alleen je energieverbruik verlagen, maar ook je huis aantrekkelijker maken op de woningmarkt. Het is een investering die zichzelf terugbetaalt in comfort en financiën.
Veelgestelde Vragen
- Is het plaatsen van een dakkapel altijd mogelijk?
Niet elke woning is geschikt voor een dakkapel. Controleer of je een vergunning nodig hebt voor jouw specifieke situatie. - Welke subsidies zijn beschikbaar voor dakkapellen?
Er zijn verschillende subsidies beschikbaar. Het is raadzaam om de btw-kosten en andere fiscale voordelen te bekijken. - Hoe beïnvloedt een dakkapel het energielabel?
Een goed geïsoleerde dakkapel kan een aanzienlijke verbetering in het energielabel betekenen, wat aantrekkelijk is voor zowel huidige bewoners als potentiële kopers. Meer informatie hierover vind je hier.

